Organisation

Übersichtliche Strukturen - reibungslose Arbeitsabläufe

Seit dem 01. April 2012 ist der städtische Eigenbetrieb KASSELWASSER neben der Abwasserbeseitigung und der Gewässerunterhaltung auch für die Wasserversorgung in den Städten Kassel und Vellmar zuständig. Mit der technischen Betriebsführung der Wasserversorgung wurde die Städtische Werke Netz + Service GmbH (NSG) beauftragt. An einer übersichtlichen Struktur des Betriebes sowie an eindeutigen und reibungslosen Arbeitsabläufen wird kontinuierlich gearbeitet.

KASSELWASSER ist für das Planen, Bauen und Betreiben

  • des Netzbetriebes für Trinkwasser und Abwasser,
  • des Klärwerkes,
  • der Trinkwassergewinnung sowie für
  • die Gewässerunterhaltung

verantwortlich. Die Organisation sorgt dafür, dass sich der Betrieb an Veränderungen anpasst. Eine kontinuierliche Verbesserung der Arbeitsabläufe wird mit dem Instrumentarium des Qualitätsmanagements angestrebt.

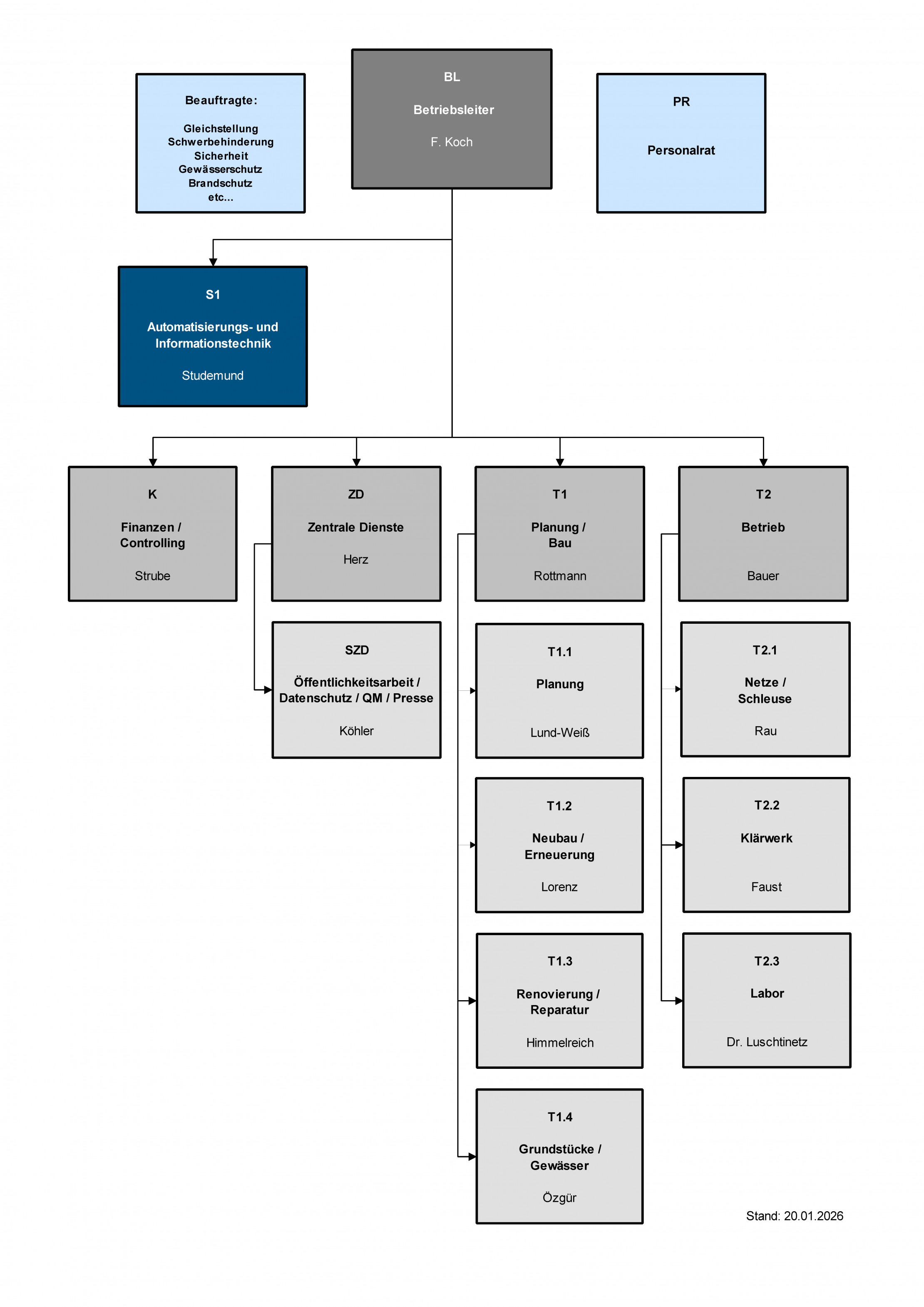
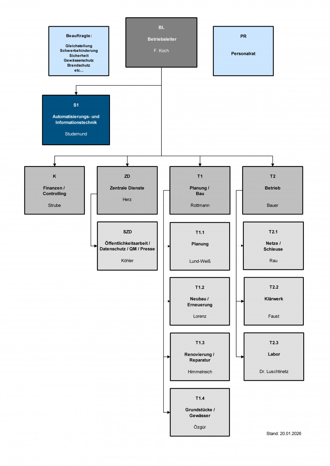
Organigramm von KASSELWASSER

KASSELWASSER_Organigramm_2024_12_02_A4_für Homepage

Unsere Organisation ist nach dem Einlinien-Prinzip geordnet. Für die Aufteilung haben wir die Begriffe Betriebsleitung, Abteilung, Sachgebiet und Stabstelle gewählt. Das Ergebnis dieses Konzeptes ist eine straffe, übersichtliche Organisation, in der Kompetenzüberschneidungen vermieden werden.

Sie können dies gut am Organigramm hier im Bild oder als Download auf der rechten Seite erkennen.

Suchen Sie Zuständigkeiten oder Ansprechpartner, finden Sie alle wichtigen Informationen auf der Seite "Kontakte" oder suchen Sie über die Navigation die für Sie die zuständigen Ansprechpartner mit Durchwahl, Fax und E-Mail bereit hält.

Auch über die Volltextsuche können Sie die direkten Ansprechpartner zu Ihrem Anliegen finden. Über die Telefonzentrale unter der 0561 987-69 können Sie sich direkt mit einer Mitarbeiterin oder einem Mitarbeiter von KASSELWASSER verbinden lassen.


Automatisierungs- und Informationstechnik

Organisationssysteme

Bei der täglichen Arbeit in den Organisationseinheiten werden umfangreiche Anforderungen an die Erstellung von Einsatzplänen, Abrechnungen, Zeiterfassungsjournale, langfristige Personalplanungen und vieles mehr gestellt. Dies geschieht über ein Personaleinsatzplanungssystem, ein elektronisches Zeiterfassungssystem, über Bestell- und Budgetüberwachungssysteme sowie über diverse weitere Softwarelösungen.

Information und Kommunikation

Innerhalb des Netzwerks von KASSELWASSER ist es den Mitarbeiterinnen und Mitarbeitern möglich auf sicherem elektronischem Weg Post und verschiedenste Fachinformationen auszutauschen. So erfolgen zeitnahe betriebliche Informationen (Intranet), die Prozessüberwachung und Steuerung des Klärwerks, der Pumpstationen und Regenrückhaltebecken im Stadtgebiet über ein Prozessleitsystem (SCADA) sowie die Abwicklung von Verwaltungsaufgaben und Fachplanungen auf der Plattform dieses Netzwerkes.

Leiter Stabsstelle

Öffentlichkeitsarbeit, Datenschutz, QM, Presse

Herr K. Köhler

Tel. 0561 987-6427
E-Mail

Download Organigramm

Organigramm KASSELWASSER (pdf, 0,05 MB) Stand: 01.07.2025

Leiter Stabsstelle Automatisierungs- und Informationstechnik

Herr A. Studemund

Tel. 0561 987-6670
E-Mail